李思經等:日本鄉村振興政策體系演變與借鑒
來源:未知 日期:2019-01-15 點擊:次
摘要:為保障鄉村振興戰略的實現, 日本發布了一系列法律法規, 并成立了專門的鄉村振興實施機構。本文通過系統梳理日本鄉村振興相關法律體系和機構設置, 分析日本各發展階段的不同目標、措施和效果, 在此基礎上提出中國實施鄉村振興戰略的政策建議:成立專門的工作領導小組, 統一部署實施鄉村振興戰略;因地制宜, 針對不同鄉村特點制定適宜的振興政策;避免大規模重復建設, 保持鄉村自然風貌;生態優先, 大力發展可持續農業。
當前, 中國處于工業化中后期、信息化快速發展期、城鎮化中期、全面建成小康社會決勝期以及全面建設社會主義現代化國家新時期[1,2], 但中國城鄉發展不平衡不充分問題突出。2016年, 城市居民人均收入和消費分別是農村居民的2.72和2.28倍, 非農業產業的全員勞動生產率為農業產業的4.09倍[3], 鄉村發展是社會主義現代化建設的薄弱環節。黨的十九大報告首次提出實施鄉村振興戰略, 并將其列為決勝全面建成小康社會需要堅定實施的7大戰略之一。鄉村振興戰略是今后解決“三農”問題、全面激活農村發展新活力的重大行動[4]。日本與中國同屬東亞小農國家, 人多地少、勞動力資源豐富, 農業農村發展情況較為接近, 并且在20世紀60—70年代同樣面臨諸如農村經濟增速放緩、城鄉收入差距拉大、大量勞動力外移導致的耕地閑置及地區間發展不平衡等問題, 學習和借鑒日本經驗可為推動中國特色的鄉村振興戰略提供有益參考。
1、日本鄉村振興支持政策體系
根據日本鄉村振興戰略各個階段實施目標的不同, 其大致可以分為3個階段。
第一個階段 (第二次世界大戰結束至20世紀70年代中期) :以擴大土地規模經營、合并村鎮、開展基礎設施建設為施政主線。圍繞這個目標, 日本制定了一系列相關法律法規。1952年出臺《農地法》, 確立農戶對耕地的所有權。1962年再次修訂《農地法》, 允許農地出租和買賣, 擴大了農地經營規模, 激發了農戶的生產積極性。1947年出臺《農業協同組合法》, 確立農業協同組合 (簡稱農協) 制度。在農協的組織下, 農戶生產的農產品得以集中有計劃地銷售, 大大提高了農戶的議價能力, 避免了過多的中間商對農戶生產利潤的擠壓, 這對提高日本農民的收入起到決定性作用。日本政府除通過已有城鎮吸納農村富余勞動力外, 還推行就地城鎮化, 于1953和1956年分別出臺了《町村合并促進法》和《建設促進法》, 采用合并現有村鎮、集中進行經濟建設的方法提升城鎮化水平, 縮小城鄉差距。1961年日本制定了《農業基本法》, 這是日本有關農業農村政策的基本法律, 目標是縮小農業與其他產業勞動生產率的差距, 增加農民收入, 使農民與其他產業勞動者的收入均衡。1953和1965年分別出臺的《離島振興法》和《山村振興法》等法律加大了對落后山區的基礎設施建設支持力度, 縮小了區域差距, 促進了均衡發展 (圖1) 。這一階段的政策取得了良好的效果。到1975年, 日本的城鄉收入差距從1950年的1.19倍縮小到0.95倍, 日本農民收入甚至超過了城鎮居民。城市的數量從1950年的254個增加到644個[5], 城鎮化水平從1950年的37.5%提高到1975年的71.9%。
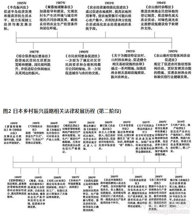
第二個階段 (20世紀70年代中后期至90年代末) :在繼續鼓勵和擴大農業生產經營規模的同時, 隨著國民生活水平的提高、閑暇時間的增加, 日本開始注重大力發展鄉村旅游, 促進鄉村旅游資源的開發和城鄉交流。20世紀70年代末, 日本政府發起造村運動, 并陸續頒布了《綜合保養地區整備法》 (1987) 、《市民農園整備促進法》 (1990) 、《關于為搞活特定農村、山村的農林業、促進健全相關基礎設施的法律》 (1993) 、《農山漁村余暇法》 (1994) 、《農山漁村宿型休閑活動促進法》 (1995) 、《關于促進建設優良田園住宅的法律》 (1998) 等法律, 旨在通過發展農業產業化與鄉村旅游等新型農業經營形式促進城市和農村的交流, 提升國民福利, 促進農家樂健康發展以及周邊地區的振興 (圖2) 。然而由于大規模開發休閑度假旅游設施, 一度帶來了重復建設、生態環境破壞、投資過熱等突出問題。
第三個階段 (進入21世紀后) :圍繞出現的農業產值降低、農業勞動力減少、人口老齡化問題突出、棄耕面積擴大和糧食自給率降低等問題, 2000年以后日本的農業政策主要以保障農業可持續發展和糧食安全、提高農村地區活力為主要施政方向。1999年, 日本制定《糧食、農業、農村基本法》, 政策重心從農業生產轉移到糧食、農業和農村三者并重上來。針對農業勞動力短缺問題, 日本分別于2000和2003年對《農地法》進行第4次和第5次修訂, 并陸續出臺了《農業基本法》 (2005) 、《農工商合作促進法》 (2008) 等, 旨在逐步放寬公司法人進入農業的限制, 培育有效率的、穩定的農業經營體。2010年, 為了實現提高糧食自給率、充分利用農業農村資源以及留住各類型農業人才的目標, 日本又制定了《六次產業化、地產地消法》, 引進戶別所得補償制度、推動農山漁村六次產業化等政策措施。此外, 日本開始注重環保型農業、有機農業的發展, 20世紀90年代末期出臺了一系列關于農業生態保護的法律, 如《家畜排泄物法》 (1999) 、《持續農業法》 (1999) 、《可持續農業法》 (1999) 以及《肥料管理法》 (1999) 等, 旨在從生產各個環節發展循環農業, 保護農業生態環境。針對日本國內日益關注的食品安全問題, 日本陸續出臺《有機JAS標準》 (2000) 、《有機農業促進法》 (2006) 等法律, 大力推動有機農業的發展 (圖3) 。

圖3 日本鄉村振興戰略相關法律發展歷程 (第三階段)
2、日本鄉村治理機構設置
為了加大對農業農村振興計劃的支持力度, 日本在2001年的機構改革中將主管農田水利的構造改善局改組為農村振興局, 下設總務課、農村政策部、整備部3個機構 (圖4) [6]。其主要工作任務是有效利用廢棄耕地、保持農業多功能性、培育多種經營主體、促進城鄉交流以及保護農業資源與生態環境等。
2.1 農村政策部
下設農村計劃課、地域振興課、都市農村交流課及農村環境課。農村計劃課主要負責農業振興地區制度、農地轉用許可制度等設計, 以及農業振興區發展規劃、農地用地規劃、種植業、漁業以及山區振興發展規劃的編制和指導, 從事國家土地調查等相關業務。地域振興課包括日本型直接支付室和中山間地域室, 主要職責是防止農地荒廢和促進農地再利用, 制定和執行中山間地區等的直接支付制度。都市農村交流課負責促進城市和農山漁村的共生和交流, 推廣來往城市和農山漁村的新生活方式, 使城市和農山漁村各自居住的人們分享彼此地域的魅力, 促進“人、產品、信息”的來往。農村環境課包括農村環境對策室和鳥獸對策室, 其中環境對策室負責開展世界農業遺產與日本農業遺產的申請和認定工作, 維持農村地區的生態環境和生物多樣性;鳥獸對策室負責防止鳥獸對農業生產活動的危害。
2.2 整備部
下設設計課、土地改良企劃課、水資源課、土地資源課、地域整備課和防災課。設計課負責農業生產基礎和農村生活環境的整頓。水資源課負責農田水利設施的維護和管理。土地資源課下設培育農業經營主體基礎工作促進室和農業多功能補貼促進室, 其中培育農業經營主體基礎工作促進室主要負責溝通協調、指導和實施農業和山區漁業振興項目;農業多功能補貼促進室通過多功能支付補助金, 支持區域聯合活動, 以維護和展示農業和農村社區的多方面功能。地域整備課主要負責農業道路開發項目、農村發展綜合開發項目以及農村居民點排水工程規劃等區域經濟效益測算。

圖4 日本鄉村治理機構設置
3、結論和政策建議
日本在鄉村治理和建設中面臨許多與中國相似的問題, 如產業結構失衡、城鄉差距較大、農業勞動力不足、耕地荒廢等, 其經過60年的努力, 通過改革土地制度、擴大經營規模、促進城鄉交流、持續改善鄉村治理體制等途徑, 使得農業生產力大大提高, 城鄉收入差距逐漸消除。但是, 城鎮化進程中的耕地面積下降、農村勞動力匱乏以及產業結構不合理等現象尚未得到根本改善。近年來, 日本致力于通過調整農業產業結構、吸引年輕勞動力以及保護農村生態環境等措施來活化鄉村。汲取日本的經驗和教訓, 本文對中國的鄉村振興戰略提出如下政策建議。
3.1 成立專門工作領導小組, 統一部署實施鄉村振興戰略
日本成立了專門的鄉村振興局, 全面統籌振興制度設計和實施、廢棄耕地利用、農業多功能性維持和開發、多種經營主體培育、城鄉融合以及資源環境保護等與鄉村振興有關事項, 保障了各項舉措的全面落實。鄉村振興戰略全面覆蓋農業、農村和農民, 涉及產業發展、民生保障、人才培育、生態保護、文化建設、治理結構等多個方面, 且各事項相互聯系和促進, 彼此影響和制約, 是一項復雜的系統工程。因此, 中國需要從中央層面成立專門的工作領導小組, 在系統分析產業、民生、人才、生態和文化彼此聯系的基礎上, 開展頂層政策設計, 在法律法規制定、制度建設、機構設置、干部配備、要素供給、資金投入等方面全方位謀劃, 確保各事項統籌均衡全面推進。
3.2 因地制宜, 針對不同鄉村特點制定適宜的振興政策
日本在鄉村振興戰略中特別注重因地制宜, 如針對一些村落人口稀少的情況制定了《過疏地域振興特別措施法》, 對人口稀少的農村地區進行綜合建設, 包括培育特色產業, 改善道路、交通、衛生、娛樂等基礎設施條件, 改善居民住房條件等。對于在國土、水源、自然環境保護方面具有重要意義的邊遠山村, 日本于1965年制定了《山村振興法》, 將這些村設為“振興村”, 作為國家重點扶持的對象, 給予山區補助, 主要建設的內容為開發土地、森林、水利等未利用資源, 防止和消除水害、風雪、森林火災的危害等。日本還針對離島地區、農振地區和城市規劃區重疊的地區、綜合保養地區、市民農園等分別出臺了《離島振興法》《聚落地域整備法》《綜合保養地區整備法》以及《市民農園整備促進法》等。中國有300多萬個村莊, 自然環境與社會經濟條件各異, 開展鄉村振興行動, 應該在對各區域經濟發展水平、產業基礎、開發程度、民俗文化、資源稟賦等狀況詳細分析的基礎上, 根據區域位置、資源稟賦和開發程度等劃分不同的振興區域類型, 制定有針對性的振興方案。
3.3 避免大規模重復建設, 保持鄉村自然風貌
20世紀80年代末, 日本為了發展鄉村觀光旅游, 頒布了《綜合保養地區整備法》等一系列法律, 出臺一系列財政金融優惠措施, 鼓勵地方政府建設休閑度假療養設施。由于休閑娛樂設施過剩且地區偏遠, 這個計劃不僅沒有達到振興鄉村旅游產業的效果, 還帶來嚴重的生態環境問題, 并助長了投機行為, 導致地方政府高額的債務危機。目前, 中國在鄉村治理過程中, 不少地方也出現類似的盲目建設休閑娛樂設施、照搬城市建設模式以及破壞生態環境等問題。針對此現象, 建議在鄉村振興過程中嚴格規范資金的使用渠道, 科學引導和規劃建設項目。在建設過程中注重保持鄉村的原有特色, 多使用鄉土材料, 多搞具有地方特色的建設, 真正將農村建設成為與城市相輔相成的地區, 以展現農村特有的風貌和鄉土氣息。
3.4 生態優先, 大力發展可持續農業
日本非常注重針對可持續農業、有機農業以及農村環境保護的立法工作。1999年7月日本頒布實施了新的《食物、農業、農村基本法》, 成為指導日本振興農村經濟和實現農業可持續發展的母法。之后又制定實施了《家畜排泄物法》 (1999) 、《肥料管理法》 (1999) 和《持續農業法》 (1999) 、《有機農業促進法》 (2006) 等, 作為配套。在中國, 環境污染對糧食安全、人體健康造成嚴重威脅, 制約了農業的可持續發展。因此, 建立農業資源有效保護、高效利用的政策和技術支撐體系, 優化農業發展布局, 開展農業環境污染調查和生態修復工作, 發展可持續農業, 改變資源開發強度過大、利用方式粗放的狀況是當務之急。

